招生咨询联系方式
江苏省内各地联系电话
2025jy九游会省内普招官方咨询群
QQ群号:156726366
省外各地联系电话
2025年jy九游会省外官方咨询群
QQ群号:1053555238
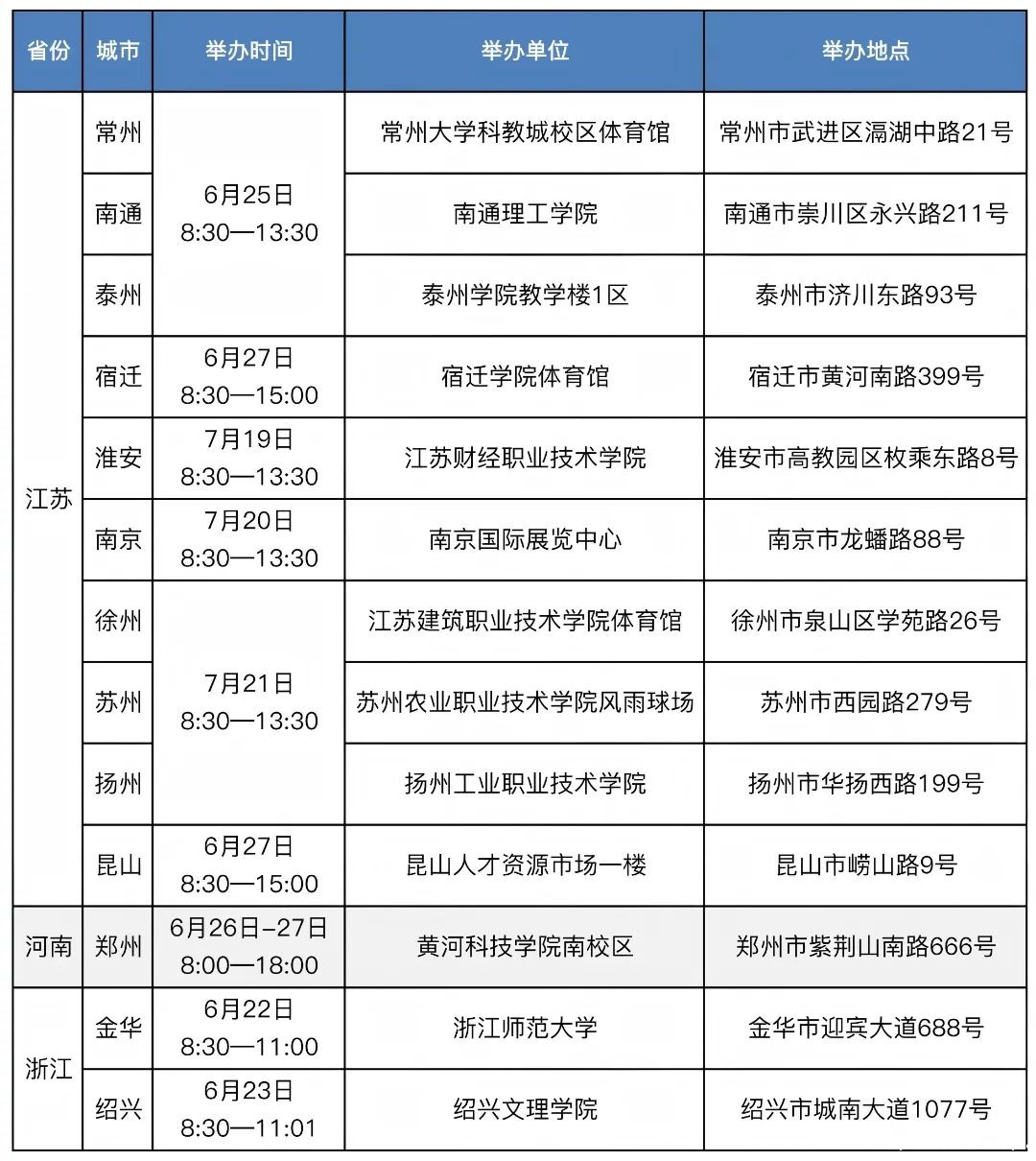
各地高招咨询会安排